首页>要闻动态>通知公告

三亚市交通运输局关于公布我市机动车驾驶员培训机构基本情况的通告

【字体: 打印
2025-11-19 17:38 三亚市交通运输局

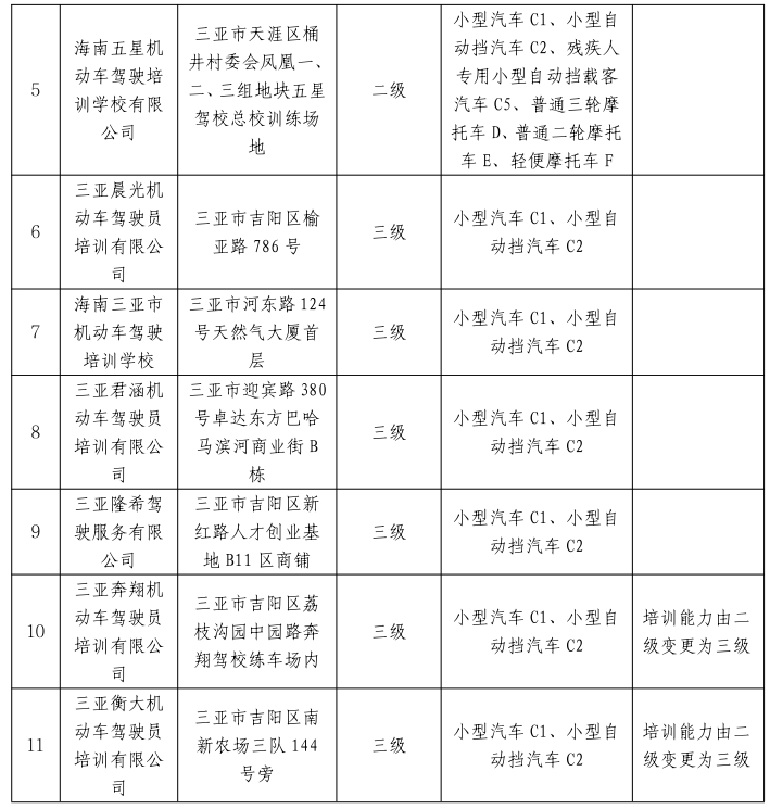
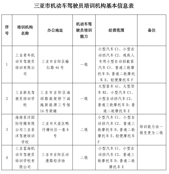
为进一步提升机动车驾驶员培训机构信息透明度,规范驾培市场秩序,根据《机动车驾驶员培训管理规定》相关要求,现将我市备案登记的驾培机构基本情况予以公布。

  


三亚市交通运输局

2025年11月19日

相关稿件
扫一扫在手机打开当前页

版权所有@三亚市交通运输局   中文域名:三亚市交通运输局.政务

主办:三亚市交通运输局   开发维护:三亚市营商环境综合服务中心

ICP备案编号:琼ICP备14000806号-1  举报电话:0898-88667813
举报邮箱:syjtysj@126.com      政府网站标识码:4602000005
  琼公网安备琼公网安备 46020302000019号